MENU
home
菌娘らぼ
医学語呂なう
過去問チャート
ホルモンズ
医療電卓
blog
about
第107回 午後問題 66問目 - 107PM066
107午後
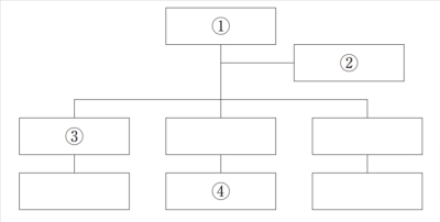
A 病院の組織図を図に示す。医療安全管理を担う部門が、組織横断的な活動をするのに適切な位置はどれか。
1. ①
2. ②
3. ③
4. ④
解答を見る
2. ②
前のページへ
次のページへ